Doçentlik Başvuru Durumu Ne Anlama Geliyor? (DBS Aşamaları Detaylı Rehber)

Doçentlik Başvuru Durumu Ne Anlama Geliyor?

Doçentlik başvuru durumu, adayın Doçentlik Bilgi Sistemi (DBS) üzerinden yaptığı başvurunun hangi aşamada olduğunu gösteren resmî ifadelerdir. Ancak DBS ekranında yer alan bu ifadeler çoğu zaman kısa ve teknik olduğu için adaylar sürecin ne yönde ilerlediğini anlamakta zorlanabilmektedir.

Bu yazıda, doçentlik başvurusu yapan adayların en sık karşılaştığı doçentlik başvuru durumu ifadelerini tek tek ele alıyor ve her aşamada nasıl hareket edilmesi gerektiğini sade bir dille açıklıyoruz.


“Başvuru Sonlandı, Belgelerin ÜAK’a Ulaşması Bekleniyor” Ne Demektir?

Bu doçentlik başvuru durumu, adayın DBS üzerinden başvurusunu eksiksiz biçimde tamamladığını; ancak dosyanın henüz Üniversitelerarası Kurul (ÜAK) tarafından fiilen işleme alınmadığını gösterir.

Bu aşamada:

  • Bazı belgeler (özellikle yabancı dil belgeleri) otomatik olarak sistemden çekilemeyebilir

  • ÜAK, adaydan fiziki evrak gönderimi talep edebilir

Aday bu aşamada ne yapmalı?

  • ÜAK’tan gelecek olası bildirimleri düzenli kontrol etmeli

  • Evrak gönderimi için tanınan süreleri kesinlikle kaçırmamalıdır


DBS’de “İlgili Birimde İncelemede” İfadesi

Bu ifade, başvurunun idari açıdan uygun bulunduğunu ve dosyanın jüri sürecine hazırlanmakta olduğunu gösterir. Bu doçentlik başvuru durumu, adaylar açısından genellikle olumlu bir aşama olarak değerlendirilir.

Bu noktada:

  • Belgelerin eksiksiz olduğu

  • Dosyada teknik bir sorun bulunmadığı

anlaşılır.

📌 Aday açısından bu aşamada ek bir işlem yapılmasına gerek yoktur; yalnızca DBS takibi yeterlidir.


“Başvuru Süreci Donduruldu” Ne Anlama Gelir?

Bu doçentlik başvuru durumu, çoğu zaman adaylarda endişe yaratır. Ancak her zaman olumsuz bir anlam taşımaz.

Genellikle:

  • Devam eden bir idari dava

  • Önceki bir doçentlik süreciyle bağlantılı hukuki durum

bulunması hâlinde başvuru geçici olarak askıya alınır.

📌 Gerekli yazışmalar tamamlandıktan sonra başvuru süreci yeniden aktif hâle getirilebilir.


DBS’de “Jüri Sürecinde” Aşaması

Bu doçentlik başvuru durumu, dosyanın artık bilimsel değerlendirme aşamasına geçtiğini gösterir.

Bu aşamada:

  • Adayın alanına uygun jüri üyeleri atanır

  • Yayınlar ve akademik çalışmalar ayrıntılı biçimde incelenir

⚠️ Bu noktadan sonra adayın sürece doğrudan müdahalesi mümkün değildir.


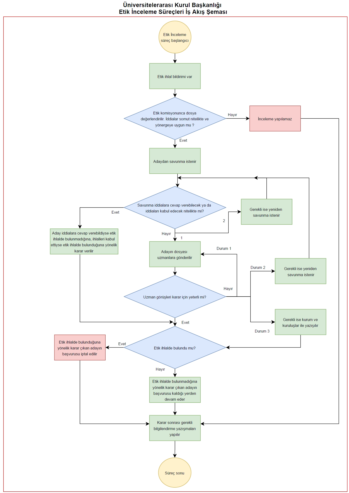
“Etik İncelemede” Yazıyorsa Ne Olur?

Bu ifade, adayın yayınlarıyla ilgili bir etik iddia veya şikâyet bulunduğunu gösterir. Etik Komisyon tarafından yürütülen bu süreçte:

  • Yayınlar detaylı biçimde incelenir

  • Gerekli görülürse adaydan yazılı savunma talep edilir

📌 Etik inceleme, sürecin en kritik aşamalarından biridir ve savunma metninin içeriği sonucu doğrudan etkileyebilir.


Etik İhlal Nedeniyle Başvuru İptal Edilirse

Etik inceleme sonucunda ihlal tespit edilmesi hâlinde DBS’de şu ifade yer alır:

“Etik ihlal sebebiyle başvuru iptal edilmiştir.”

Bu durumda aday:

  • Belirlenen süre sonunda yeniden başvuru yapabilir

  • Karara karşı 60 gün içinde idari dava açma hakkına sahiptir


“Asgari Koşul İddiası Var” İfadesi

Bir jüri üyesinin, adayın doçentlik için gerekli asgari şartları sağlamadığı yönünde görüş bildirmesi durumunda bu ifade DBS’de görünür. Bu doçentlik başvuru durumu şu anlama gelir:

  • Süreç geçici olarak durur

  • Dosya ilgili komisyon tarafından yeniden değerlendirilir


Asgari Koşulları Sağlamadığı Gerekçesiyle İptal

Komisyon değerlendirmesi sonucunda adayın gerekli şartları sağlamadığına karar verilirse başvuru iptal edilir. Bu tür kararlar yargı denetimine açıktır ve dava konusu yapılabilir.


Eser İnceleme Sonuçlandı: Başarılı / Başarısız

✔ Eser İnceleme Sonuçlandı: Başarılı

Bu sonuç, jüri değerlendirmesinin olumlu tamamlandığını ve doçentlik sürecinin başarıyla sonuçlandığını gösterir.

✖ Eser İnceleme Sonuçlandı: Başarısız

Bu durumda aday:

  • Eksiklerini gidererek bir sonraki dönemde yeniden başvurabilir

  • Gerekli görürse yargı yoluna başvurabilir


Sonuç

DBS ekranında görülen her doçentlik başvuru durumu, sürecin farklı bir aşamasını temsil eder. Bazı ifadeler yalnızca bilgilendirici nitelikteyken, bazıları akademik ve hukuki sonuçlar doğurabilir. Bu nedenle özellikle etik inceleme ve asgari koşul aşamalarında sürecin dikkatle takip edilmesi büyük önem taşır.

Doçentlik başvuru durumu ve DBS aşamaları detaylı rehber